自在西游
v3.2.57自在西游手游是一款由甜心女神王心凌代言的新派国风唐彩西游策略卡牌游戏,这是一个源自博大精深的中华文化、史诗般的世界,也是人们和妖怪们共同存在、生活的世界,在这里你可以看到一个用敦煌壁画和唐三彩的色调与线条绘制的神话世界,而你将以西行守护使的身份,亲身参与一场四界纷争。技能搭配随心欲,四大阵营任意换,养成配队无模板,脆皮也能抗伤害!你将运用自己的智慧与谋略,搭配上百种法术组合,打造自己的西行小队,以全新视角,感知西游神魔百态,亲历万妖盛世,再渡八十一难!感兴趣的玩家们赶快下载体验吧。
自在西游手游攻略大全
门派攻略详解
1、门派活动一览
以下觉得记不住那就记住这句话就行:中午12点、晚上20点上线!
PS:还有师父快跑(每天10:00、14:00、16:00),开服第五日开启,类似竞猜小游戏,不需要加入门派也可以参与。
2、门派活动参与指南
▲门派Boss
时间:每天中午12点和晚上20点(开服第一天只有晚上20点场)
门派Boss是奖励种类最多的活动,千万不要错过。活动持续10分钟,每个人可以挑战Boss 3次,抢夺其他门派积分3次,最终积分总和(与参与人数、参与人战力相关)决定门派拍卖的奖励丰厚程度。
如何通过微操获得最多积分:
①战斗直接跳过,保证时间的充裕,打满6次(挑战+抢夺)。
②挑战:开局打一次,剩三分钟在Boss怒气值翻倍后再打最后两下,积分最高
③抢夺:选择高积分并且你能打过的人薅(不用着急打完次数,坚持“螳螂捕蝉,黄雀在后”原则);如果第一名公会已经远超你们,建议针对其他分值相近的门派,保证自己门派的排名靠前获得更多奖励。
▲门派答题
时间:每周一、三、五、七 20:30
门派答题是类似知识问答的方式,每道题有4个答案选项,总共十道题,跟参与人数、每个人答对数相关,同样门派积分总和越高获得的奖励越高。
如何获得更高积分:
①准时答题,答满10题,争取满分
②题目是西游常识、游戏内容组成,可以多关注信物的介绍,个人认为这个是比较难答的(一般人也不会去记太多)
③不懂不要乱蒙,等门派频道发布正确答案,或者主动询问(不要相信世界频道的话,一般是其他门派捣乱用的)
▲门派晚宴
时间:每周二、四、六 20:30
门派晚宴是跟战力无关,纯活跃参与的活动。门派长老可以决定当天食谱,门派成员根据食谱提示找对应食材就行(系统也会有一个目标提示),这个是比较轻松能获得门派贡献、奖励的活动,建议也不要错过。
▲三界斗法
时间:每周三、五、七 21:00
门派集体攻克一个Boss来获得该阵营的奖励。活动每轮持续15min,第一轮需要本门派成员需要参与击杀2名神将才能挑战第二轮红将BOSS。
关键点:
①提前在门派商量好要集火哪个Boss,如果火力太分散,可能都没法得到最好的奖励。
②拦截:挑战比自己战力低的对手,拦截成功可以减少30秒CD。
▲大闹天宫
时间:每周二、六 21:00
攻城略地小游戏,门派成员可以一起攻打并占领地图建筑,建筑品质越高、数量越多,获得的积分也就越高。
关键点:
① 选择一块区域掠夺或占领,建筑之间距离差太远会浪费时间;
②占领完留1-2个成员看守,实时通报战况,善用电报,不要乱跑。
③高战玩家有两种打法,【主动打】重点放在PVP清空敌军让他们损失火力,但是自己也会有复生的风险;【不主动打】重点放在摧毁他方建筑,别人在赶走你的时候他们会被迫跟你交战。
▲师父快跑
时间:每天10:00、14:00、16:00,每次两轮
竞猜游戏,猜唐僧或者妖怪谁会赢(妖怪可以押2个),每个押注最多5张支持券。没有攻略可言,靠竞猜运气。
PS:我尝试比较多单数倍的都很容易中,我个人的玄学
3、门派活动后的拍卖TIPS(很重要!)
①门派奖励如上图,官方也有在每个活动下面标注更具体的奖励,大家各取所需投标。活动每天、每周都会持续,如果不是特别急需,不要全款拍!(元宝多的玩家可以忽视)
② 仙令是前期争夺最紧张的竞品,基本都是一口价购买,要拼手速(倒计时3秒可以疯狂点)。如果对冲战力没那么紧迫,可以错峰竞拍,低价买入。
③每一轮门派拍完之后会有全服流拍场,可以在里面捞到宝,或者低价囤一些长期资源:器灵、命格、阵营石碎片等。
④红将整将价格22000,攒元宝就冲着这个数来攒,可以先抢拍试试水,竞争激烈基本最后是一口价买的。
总之:不急迫的竞品不要全款拍!资源门派里可以商量分配,低价买入,最大化提高整个门派战力。
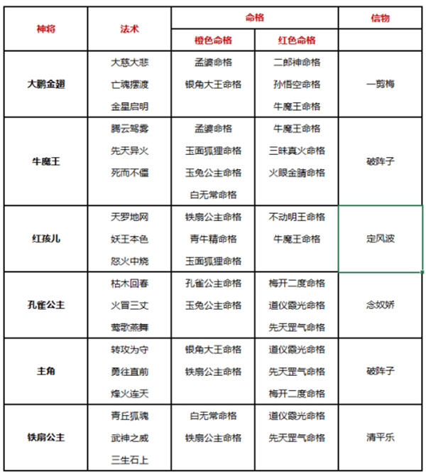
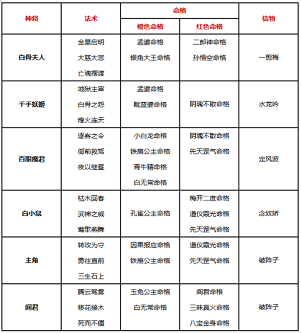
自在西游什么阵容最强
妖界最强阵容
阵容一:1、大鹏金翅 2、牛魔王 3、红孩儿 4、孔雀公主 5、主角 6、铁扇公主
上阵荒神:天位:英招 地位:祸斗 人位:乘黄/精卫
阵容二:1、红孩儿 2、玉面狐狸 3、金角 4、银角 5、主角 6、孔雀公主
上阵荒神:天位:英招 地位:精卫
仙界最强阵容
阵容一:1、天帝 2、二郎神 3、主角 4、天后 5、嫦娥 6、月老
上阵荒神:天位:英招 地位:祸斗 人位:乘黄/精卫
阵容二:1、太白2、日夜游神3、骊山元君4、天后5、主角6、月老
上阵荒神:天位:英招/精卫
冥界最强阵容
阵容一:1、白骨夫人 2、千手妖姬 3、百眼魔君 4、白小鼠 5、主角 6、阎君
上阵荒神:天位:英招 地位:祸斗 人位:乘黄/精卫
阵容二:1、黑无常 2、白无常 3、百眼魔君 4、白小鼠 5、主角 6、千手妖姬
上阵荒神:天位:英招 地位:精卫
自在西游手游特色
1、【法术随心配,奶妈变输出!】
在神话世界里怎能少得了法术学习?《自在西游》为西行守护使提供了高度自由的法术系统,可以将重复的神将转化成法术技能!每一个法术技能都有着其神将的独特天赋,而每一个法术又可以任意搭配给其他神将,实现了神将养成和阵容搭配的无限可能!即使是文弱的奶妈唐僧,也能通过自由的法术搭配,化身暴力输出!不甘命运安排,誓要逆天改命,才是西游本色!
2、【动漫级视效,神仙来过招!】
神仙大乱斗,演绎史诗般的神话纷争!在《自在西游》里,仙圣冥妖四大阵营百位神将,共同构建出一个宏大且绮丽的东方神话世界!西行路上,激燃战斗随时上演,动漫电影级的战斗特效为你呈现超真实的神仙打架,身临其境感受中国超级英雄们的风采!
3、【阵容一键换,资源全继承!】
一键无损换将,神将即得即用!在《自在西游》,你可以随时更换自己的阵营和阵容,换将只需一键操作,等级装备自动继承,无需从头再来;所有养成皆可重生,养成消耗无损返还,助你轻松培养心仪阵容,灵活应对西行挑战,封神三界!
游戏亮点
1、【天天送十连,福利送终生!】
还在精打细算规划资源,为抽不到喜欢的角色而发愁?《自在西游》送上超强福利——终生天天送十连,抽卡自由不是梦!一年3650抽的超豪华福利,让你在取经的路上,结识每一位神仙妖怪——听天庭仙子奏乐,与西方诸佛辩法,地府冥界任我闯,妖王与我把酒欢!天天送十连,神将皆有缘!
2、【觉醒铸神兵,谁敢与争锋!】
淬炼法宝,觉醒神将,突破成长界限!在《自在西游》中,角色养成也拥有不受限制的自由!通过觉醒突破,即可解锁专属觉醒技能和精美高阶皮肤!还能装备专属法宝,释放真正力量,迎战神妖乱世!
3、【轻松取珍宝,三界自在游!】
西行之路不困苦,三界处处皆桃源!担忧西行之旅沦为每日上班打卡?《自在西游》多种轻松休闲的减负玩法助你尽享三界逍遥!摘蟠桃,摸锦鲤,扮家园,请神将做客,听私密八卦;玲珑探宝挂机就能得经验,触发奇遇还有额外福利……这场充满趣味的西行冒险正在等你开启哟!
更新日志
v3.2.57版本
本次更新内容如下:
【新增内容】
1、神魔金将-八部天龙
“褪去了轻狂,抹去了彷徨”,全新神魔阵营首位输出+肉盾双定位金将“八部天龙”降临尘世!八部天龙可在孙悟空、哪吒、大鹏金翅和敖丙中选择1个进行连携,根据所选红将激活不同效果的连携技能,连携神将星级越高,所激活的连携技能等级越高。
相较于全界金将,神魔金将不但拥有一项额外的限定技能,其命阶的提升方式也和全界金将完全不同。
八部天龙的详细介绍可在“八部巡天”活动开启后,前往金将图鉴中查看。
小提示:
(1)“八部天龙”可在“八部巡天”活动中获得,活动开启时间12月26日0:00-12月28日24:00,活动详情请见后续活动公告;
(2)“八部天龙”开放六识-眼见喜:八部天龙激活眼见喜效果,将解锁第四法术槽位;
(3)“八部天龙”额外开放六识-耳听怒:八部天龙激活耳听怒效果并且上阵时,可将金将上阵数量限制增加1位;
(4)“八部天龙”额外开放六识-鼻嗅爱:八部天龙激活鼻嗅爱效果,将解锁额外的神将连携技。
2、新功能-签到历程
本次更新后,登录天数达30天的守护使将会开启签到历程活动,达成条件即可获得包括龙年金将任选、八大战灵任选、红色1阶巫器任选、限定头像框、称号等在内的丰厚奖励。
3、新皮肤-踏碎霓虹
本次更新后,服务器将更新通臂猿猴周年限定装饰,包括限定皮肤-踏碎霓虹、限定头像框以及限定称号,守护使可通过周年庆-赛博协议活动购买获得。
4、新主城-金缀翠舞
本次更新后,服务器将更新三周年庆主城皮肤“金缀翠舞”,守护使可通过周年庆-三辰绘意活动获得。
5、战灵星阵新增-胡姬
本次更新后,战灵星阵养成新增胡姬;星阵不仅可以提升战灵的技能强度、还将提升战魂、天赋等级上限。更多详细内容以游戏内为准。
小提示:
(1)养成开启条件:当前战灵命星达到满级时即开启。
【BUG修复】
1)、修复河图洛书玩法中多个事件刷新在同一位置的问题;
2)、修复西王母连携技能图标异常的问题;
3)、修复破阵子文魂触发效果时异常出现“流星”飘字的问题;
4)、修复河图洛书派遣紫色荒神条件时部分符合条件荒神无法识别的问题;
5)、修复河图洛书派遣时选择精卫导致派遣列表显示异常的问题。
































































