超数据世界官方正版下载
v1.8.64游戏介绍
超数据世界官方正版是一款角色扮演游戏。游戏采用Q版卡通风格画面,搭配上真实的动态光影效果,玩家将获得沉浸式的游戏体验。游戏的故事设定在一个科技高度发达的未来,玩家将扮演一名拥有远古巨龙记忆的天选者,肩负起拯救这个数据世界的使命。
游戏内提供了非常丰富的职业选择,玩家可以自由选择主副职业进行搭配,组合出不同的角色玩法。此外,玩家可以在不同的区域中捕捉不同属性的宠物,并通过系统进行深度培养。感兴趣的玩家欢迎下载体验。
游戏特色
【画质效率】
1、使用仿光,仿影子,色彩加强,让画质大量提高
2、同时保留流畅的效率,开创新一代高效能的大型RPG手机游戏的巅峰
【高自由度】
1、成为六百多只宠物的其中一名只,你可以控制人类,龙,小动物,机械人,兽人等等不同种类的宠物
2、游戏采无锁定攻击,超高自由度操作破坏场景、拿取对象、飞上天空、潜入海底
3、无限连招,格挡,力量压制等技能,绝对给你有如临场感受,身历其境的打击快感
【在线积分】
1、不管你是什么宠物,只要你努力训练,绝对有可能成为神话的人物
2、进入1VS1单挑积分,可以训练宠物的每级成长潜力
3、进入5VS5可以提升宠物的完美值,以及大量赚取商城币
超数据世界新手宠物攻略
一、绿字白字
如图,点开宠物的基本资料,可以看见力量、敏捷、体质、智慧这四个数值,其中包含绿色和白色的数字,这就是绿字和白字。

重点来了!不要被白字所困扰,白字显示的只是通过游戏中各种复杂的算法得出的宠物最终数值(后面会讲),选宠物的时候没有参考的价值!在选择宠物时只看绿字!只看绿字!只看绿字!

每个宠物抽到时绿字都是随机的!随机的!随机的!属性好坏拿抽到的宠物绿字属性和图鉴做比较,如下图:

二、个性
每个宠物有两个随机个性;
个性分等级:LV5最大,LV1最小;
个性分为基、伪基、某守、某抗、某破、某穿。
①基
基是目前版本最优先考虑的个性;
基是宠物个性中的初力、初智、初敏、初全。基提升的是最终属性(也就是白字);
基每提升1,该属性最终数值就会提升500。举个例子:下图中的初力4,力量基础提升8.8,最终宠物的力量属性(白字)上就会加4400的数值。


②伪基
伪基是在个性中增加百分比属性;
是宠物个性中的神力、智慧、迅捷、全能、物抗、魔抗、命中、闪避、格挡、魔挡、吸血。
如图,伪基没有基加的属性来的实在,但也是着重培养某样属性时很有必要的个性。

③某守、某抗
类似于“火抗、光守”这样的个性,主要用于坦克宠物。


④某破、某穿
类似于“风破、机穿”这样的个性,由于你游属性太多,最无用的个性,可忽略。


三、宠物分类
宠物分为四种,单属性宠物、双属性宠物、全能宠、角色宠
单属性宠物:

单个属性绿字特别突出,当前版本普遍用处不大,坦克宠物除外(合格的坦克宠物最好有体基,即使没有体基,有格挡、魔挡、闪避、某守、某抗也可一用)
双属性宠物:

两个属性突出,任意两个绿字属性突出,搭配宠物职业主要做PVE宠物,如图:
全能宠物:
属性均衡,四项满级绿字属性都在100左右,较单属性双属性宠更吃二补(见下面补正篇,这里只提一个概念)更多,作为pvp宠活跃在大赛上。(大赛本帖不做介绍,感兴趣可以论坛搜索)
角色宠:

角色宠比起普通相对特殊且复杂,多了一个职业被动(即地图里转职某个角色的被动),某些角色被动很强(这个某些角色要体验角色才能了解,我这方面见识尚浅,听群里moli大佬与和人大佬列举了几个强力宠物:勇,虎潇,马超,莲,螃蟹子,温蒂尼等,可以作为参考),即使没基也可以用,但是注意一定是较强或功能性被动,不确定的话可以单拿出问。
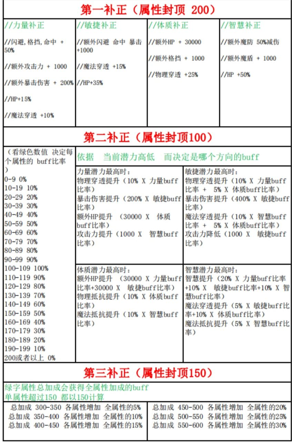
四、补正(满级宠物才看补正,补正占很大一部分最终数值,新手最懵的部分,我保证幼儿园教学,让大伙都听懂)(修正:九鸳,一补二补进行了修正细化)
先看表:

懵吧,我开始也懵,保存下来,以后总得用,听我给你唠。
什么是补正?补正是策划为了增强全能宠物并且限制单属性宠物给的一个系统,目的是给平庸的全能宠增加能力,免得废宠太多。
看补正图,补正分为一补、二补、三补,满级宠物才看补正,是所有宠物属性最后算的一项,也就是算完个性加成再算补正;而补正自身计算没有先后顺序,最终求出所加的属性和即可。
具体算法我举个例子,看下图这只蓝小丑鬼:


超数据世界游戏各种族位置
注:有些小怪需要天气,我目前没有太多时间专门等天气怪,所以我选的都是各区域最常见的的小怪,只要在地图中就可以看见,不用满地图的找。
虫(蝴蝶图标)
位置:1区(草)2区(雷)
4区(草)5区(草)6区(火 地 冰)
11区(冰)12区(草 暗)14区(水)
15区(雷)16区(水)18区(火)
掉落:项链
植物(花朵图标)
位置:1区(地)2区(暗)4区(雷)
9区(火 火焰树蛙)14区(草)
12区(水)15区(草)16区(火)
掉落:法杖 弓 木头
注:经过实测,一区植物暴双枪、步枪、大剑、单手剑的几率大。其它装备也可以爆出来,只是几率小,目前一区万能,啥装备都可以去一区打
幻想(法帽图标)
位置:2区(地)3区(火 水 土 草)
4区 7区(地)21区(草)
掉落:布制防具
补:幻族也掉重甲
野兽(爪子图标)
注:左边五角星图标是无属性
位置:2区(无属性)4区(地)
5区(雷 水)6区(无属性 暗)
7区(冰 草 地)9区(水 草)
10区(草 水 地)
注:10区地属性难出
11区(冰)12区(水)13区(水)
17区(冰 水)18(暗)19区(草 无)
20区(风 水)21区(水 地 火)
21区火属性怪物难出(红乌)
掉落:皮革防具 皮革
机械(扳手图标)
位置:3区(草 雷)4区(无属性)
12区(水)
掉落:重甲 大炮 枪
月族(十字图标)
位置:5区(草)13区(火 暗 冰)需要炎热天气出现 炎球 火眼球 冰雪天气出现冰球
掉落:耳环 矿石
补:月族掉落 双手剑 法杖
龙族
位置:7区(冰 水 火 风 草 雷 地 光 暗 无)
5区绿龙兽(草)(初步判断 5级~10级落叶天气出现,如果没出现,等到10级落叶、10狂风看看)
11区(冰)
注:龙宝宝需要对应属性的天气,5级及以上, 比如:火属性的龙宝宝,需要炎热天气5级及以上出现,水属性的龙宝宝需要雨天5级及以上出现
掉落:盾 皮革
特殊(木马图标)
位置:7区(火)8区(光 暗)13区(火 雷)
掉落:耳环 矿石
亚人
位置:7区常驻叶兰(7级彩虹天气出现)
8区紫火(雷)
掉落:披风 石头
超数据世界游戏开荒建议
创建角色时
想玩法师选智慧相关的,武器选择枪或法杖;想玩物理选力量相关的,武器随意。
必要小知识
1、boss血量随着等级递增,低等级boss血量较低;boss攻击速度和移动速度,随着等级提升而提高;boss 命中 和 闪避基础值 会随着等级提升而提升。
2、被攻击时5%几率触发观摩,攻击时1%几率触发观摩:观摩时有机会学习对方技能,小技能100%,中技能50%,大技能25%。
3、力量属性主要提升物理攻击力和霸体攻击;智慧属性,主要提升魔法攻击力 和 魔力;敏捷属性,主要提升命中,闪避,速度,体力,暴击;体质属性,主要提升霸体防御,防御,生命;攻速影响蓄力速度,咏唱速度,射程越短速度提升的效果越明显。所以加点加敏是必要的。
4、翻滚提升闪避,霸体, 完美时间内免受击和减伤,闪避影响减伤和完美时间。
5、物理技能计算连击;所有人都可以连击,非斗士最高连击50,每1连击增加0.4%伤害。
6、普攻后接物理技能可以达成连招,根据技能强度恢复8(小)/20(中)/40(大)体力。
7、使用物理技能时会自动附带普攻,若蓝量不足以释放技能,则只会进行一次普攻。
8、进入战斗会自动获得怒气,怒气值越高,移动速度和伤害越高;脱战会慢慢失去怒气,但回血回蓝速度大大提高。
9、所有武器长摁都能触发特殊攻击模式。
10、关于暴击:
基础上限 = 20% + 7% * (暴击 / (对手等级*10 - 自己等级*5))
基础上限最高99%
最后暴击率 = 基础上限 * (暴击/(暴击 + 对手防御))
最后暴击率最高90%
因此等级压制是存在的,别的属性可能也有类似计算方法。
11、目前的导师位置,可以转职和学习技能:
魔导 4区 380 31 【白天】
剑侠 2区 -40 -40 【白天】
守卫 5区 90 -515【白天】
霸者 6区 727 -113【白天】
牧师 7区 1105 -61【白天】
12、玄武 5区 58.7 -585 可购买龙吟备用体(自选武器)
开荒时
1、物理开荒,职业选择霸者(只为了体验各个玩法的玩家随意),可以走到boss脸上骗平a,然后后撤,在boss平a冷却时进行攻击,虽然因为伤害浮动和等级压制真滴很刮;法师玩家选择魔导,伤害爆炸,但因为吟唱时间长(容易被打断),只先手秒boss或者卡地形。
2、打boss前,一定要注意自身等级和boss相差不大(可以打等级小怪升级,怪物等级低于自身十级将不再获得经验)。有明显的等级压制,打等级高的怪会伤害降低,经常打不到或者被格挡;而等级高的怪打你就会剧痛无比。(推测是数值不够,不能破防或者挡住boss伤害)推荐等级稍高就去123区刷常驻地图boss,升级飞快。
3、左下角面板点开是功能集成区,最下方的快捷功能可以在地图里遗忘技能(技能仍在冷却不能遗忘),建议留下几个小技能便于拉扯boss和清理小怪。
4、平时打怪可以留一个技能空位,用来学习一些意想不到的技能。物理玩家可以去六区刷小怪(蝎子和长条虫),有机会学到两个非常好用的技能;过图时的紫火蝎子,灰匪锤锤,铁人等也能学到倍率很高的技能。法师玩家在八区可以学到大量法术技能,每个boss的技能都倍率奇高。
































































