无极仙途vivo版
v1.9.3无极仙途vivo版是一款备受欢迎的文字修仙类手游,在这个世界里,玩家们能够通过放置挂机的方式,轻松地获取经验和资源,从而快速提升自己的修为和实力。游戏以古风玄幻为题材,游戏中,玩家可以自由选择身世开启冒险之旅,并跟随故事情节进行修仙,不断克服各种困难,修炼成仙!
除此之外,游戏内还加入了pk、捕捉神兽、种菜、社交等系统玩法,玩家可以尽情享受该游戏带来的无限乐趣。喜欢这类风格游戏的小伙伴们一定不要错过了!
游戏特色
1、梦幻原画设计的唯美仙境景色给你最华丽的冒险世界,精致制作独显高贵的品质。
2、游戏内含多种锻造之术,你可以收集素材来进行武器的锻造将绝世武器成功的锻造出来。
3、上古世界拥有各大异兽的存在,捕获并养育异兽让它成为你竞技旅途中的好帮手。
无极仙途vivo版化圣平民攻略
无极仙途化圣平民攻略(打圣躯篇)如下:
由于我之前化圣以后找攻略找了很久都没找到,于是打算自己写一个,避免打架踩坑
主要是化圣后前期的攻略,很多人化圣后会发现自己什么都打不过,比如法则圣躯什么的。我根据自己的亲身体会给大家建议,法则很多人都会选择控血,但是太麻烦,且需要很高的主五和灵兽技能,我不太喜欢,虽然我法则前面几关都是控血打的,不过由于不能在门派里尝试,只能浪费次数试。这样不确定性太大了。于是我就开始用后发双刀偷法则,结果效果出奇的好,基本闪避一下后发就秒了,我用双刀偷到了20关了,中间我也试过控血,感觉不是氪佬还不如用后发双刀
剑胎方圆。主五,孔雀,飘渺,五鬼,罗烟,副五
优先把后发和天灵三灾点出来,灵兽技能没什么特殊的后发会心就行了
不过有些人可能说了,没有会心3怎么办,只要有会心就行了,用双刀偷,没有会心3只能双刀偷了,控血的话更打不死
然后就是前期圣躯的打法了,黄帝最简单,最容易的。这里打新手黄帝有两套阵容
第一套:后发会心
主要是靠赌靠闪避一刀秒
也是双刀打法
跟偷法则一样基本都没有变化,不过看运气
第二套:鬼圣平a
这一套稳过,不过需要大量威望技能,我当时就是根本没有这些技能恼火了很久,我相信有一部分人跟我一样
剑胎方圆,五岳五斗五乾魔胎五鬼昆仑
这套属性差不多过武圣就能过黄帝,不过技能等级要高
剑气漩涡,剑气透骨,返璞归真优先
灵兽技能加防的就行了
然后就是第二简单的,祝融
也是鬼圣平a,跟上面的一模一样,差不多300万400万主五技能等级高了就能过,就不多描述了
然后就是夸父的打法了
还是鬼圣平a只不过技能不一样了
五岳五斗五乾魔胎五灵主五
其余都一样,主五400万就过了
然后就是神农,瓜皮一个
由于神农有反伤回血,虽然技能大致还是鬼圣平a不过要加吸血的
五岳五乾魔胎五灵五斗昆仑
法则带轮回伐身,防止神农出现谁都打不死谁
元神天赋的剑气透骨改成剑气残留,其余一样
女娲也是鬼圣平a,跟黄帝一样,不过技能等级要么高要么4维高,不然打不死,元神天赋也改成剑气残留400万主五能过,不过有些人说300多万就行了,不过你去看看他们标的技能等级有几个人有,有的人早过
接下来便是后羿,新手关最难的一个圣躯
剑胎方圆,五岳五乾魔胎五灵五斗昆仑
跟神农一样只不过法则把轮回伐身改成别的减伤的防止被秒,我当时是500多万主五过的,不清楚最低多少。
打过这些之后每天就打新手女娲过渡
接下来时光长河前面两大关很容易过,我当时也看别人的攻略,就过了,很常用的一套
剑胎方圆,五乾魔胎五鬼飘渺血练主五
后发会心
之后便是逐鹿
剑胎枯荣,神通带睁目
技能就是主五,副五,副五,攻击
就是带全输出
天赋首发会心
有几率失败,不过基本都是成功
灵兽技能用加防的,不过记得会心
差不多400万主五能过
可以自己打前几关看看,基本两刀必死
接下来就是炎黄
鬼圣平a
跟黄帝那套一模一样,不是我懒,是真的很多东西都一样
我算过的慢的了,这是当时的属性图,精卫这个属性也能过
黄帝新手过了
剑胎方圆,后发会心,也是用的双刀,我打的时候只要闪避一下就过了
过的时候属性图,其实可以更低,差不多580万主五吧,不过我是会心3,没有的道友也可以试试偷,会心1,2也可以用
终于更新了
主要是这段时间太摆烂了,啥也没干,阴龙一直没搞,一直在扫荡,今天更新一下
新手祝融
剑胎方圆。五乾,乾坤,五岳,魔胎,五斗,血练
元神天赋正常的鬼圣剑左
灵兽技能全回血就对了,别带减伤
属性图,其实低一点也行,不过五岳,乾坤等级要高
新手夸父
双刀,剑胎方圆。主五,五乾,五鬼,飘渺,罗烟,副五
天赋后发会心,基本双刀秒了。带五乾是怕自己被秒
伤害不够把五乾换孔雀
属性图,伤害其实多了很多,主五低一点也能过。强调一点,没有闪避也能过。我就是没有闪避直接秒的,扛不住的可以带魔胎五灵那些的,保证五鬼首尾刀和后发会心就行
新手女娲
鬼圣平a
剑胎方圆。五岳,五斗,五乾,魔胎,五灵,血练(昆仑也行)
元神天赋正常剑左就行了
灵兽技能回血减伤
跟祝融的属性差不多,可以更低一点
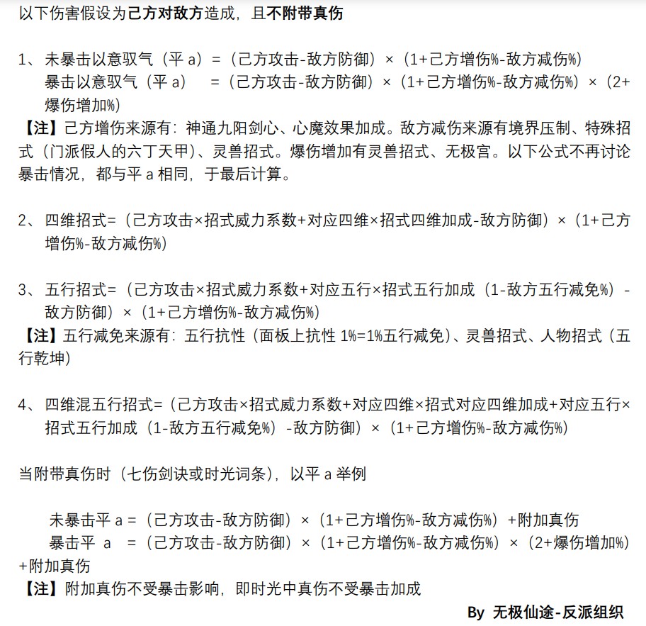
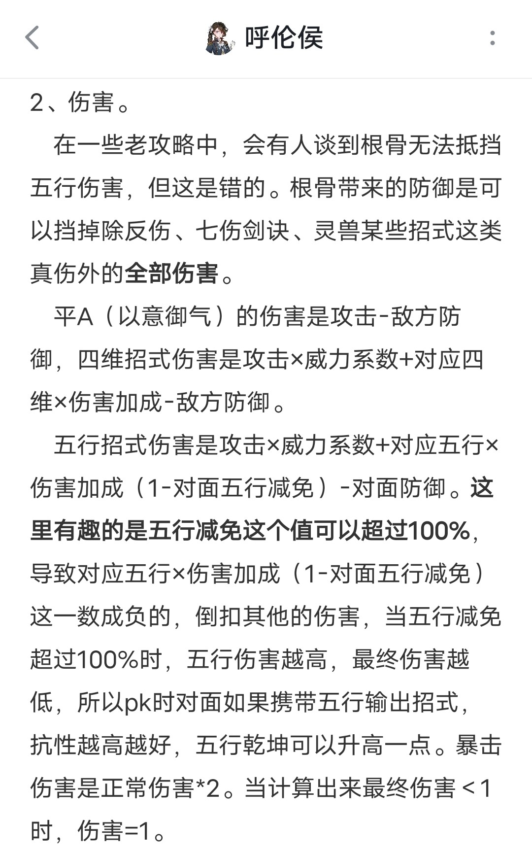
无极仙途vivo版较完整伤害公式
无极仙途较完整伤害公式如下:
首先,这个游戏中是有真实伤害的,与其说真实伤害,也可以给另一个名字,叫不受其他影响的伤害。
所以计算伤害之前,需要辨别这个伤害是不是真实伤害或者有没有附加真实伤害。真实伤害有哪些呢,首先像乾坤挪移这类反伤都是真实伤害,七伤剑诀也是真伤(这招式挺垃圾的,而且假如打不到人还会扣自己血),然后像灵兽某些招式和时光中的某些词条也都是真实伤害。
真实伤害不受自身的增伤效果(比如九阳、心魔加成)、暴击效果(暴击对七伤额外附带的真伤无效)、对方的防御和减伤效果影响(比如九阴、境界压制、心魔加成)。所以,时光中的后发制人与强袭都对反伤及真伤词条无加成,只对寂灭指有加成(已于时光中测试过)。万剑弟子反伤也与弟子赋魂中的增伤词条无关。
一句话总结:关于真伤,直接算就行了,不会再变化。
其他的就直接放图了
无极仙途vivo版各类玩法境界展示
游戏亮点
1、放置挂机,轻松简便:挂机就可得大量修为和资源,操作亦是简单方便,时间碎片化,玩的更轻松。
2、修真渡劫,突破自我:修真之路逆天而行,突破自我挑战心魔;天劫洗礼,雷霆灌顶,体验非一般的人生。
3、天才地宝,炼丹铸器:采摘灵草,挖掘灵矿;自学成才,炼制神丹,铸造神器。通过自己的努力,让修仙之路更简单。
4、门派功法,提升法力:门派云集功法万千,不再只能进一个门派,随时叛出,随时入派;不再只习一门功法,汇集百家之长,创造属于自己的绝技。
5、机缘奇遇,仙人指路:修真之路怎能少了奇遇机缘,各种奇遇不断,各种遗迹待你探索;巧遇仙人指点,结识贵人帮助,想不到的机缘等着你。
6、结识道侣,灵兽坐骑:结识道侣,巧取红颜,修真之路亦可逍遥自在;灵兽神宠培养驯服,乘坐灵兽天地遨游。
游戏玩法
宗门外事玩法
全新减负玩法,在宗门内可派遣弟子完成狩猎、黑市与镇妖塔玩法,更多玩法将在后续更新中移步至此功能中。
龙族秘境玩法
受仙魔大战影响,尘封无尽岁月的龙族秘境入口被发现,进入龙族秘境,获取龙族收藏的宝贝。
问道玩法
自由身世路线选择,全新互动剧情,品百味人生,道友们的角色能有什么样的造化就全看各位的选择了。
法宝熔炼
法宝熔炼可进行法宝内丹的替换,且增加法宝精魄商店,法宝相关物品分解后可获得法宝精魄,法宝精魄可兑换宗门大殿升星物品及各等级的法宝与内丹。
游戏优势
1、【跨服激战,万千玩家同台竞技】
巅峰对决,风云斗法!既有多人互动的答题活动,也有血脉扩张的个人战、团队战和大型仙盟战,带给你热血激情的团战享受。
2、【自由交易,装备买卖、勤劳致富】
游戏内设有市场,可以在市场内出售装备、道具,独特的密码交易为你打造良好的交易环境,你也可以狩猎各式各样的魔王,收集珍贵材料发家致富。
3、【挑战魔王,自由竞技、装备全靠刷】
抢我魔王者,虽狠必诛!一切神装全靠打,打怪即可获海量装备,击杀魔王更可获得超级神装,助力修炼境界快速晋升。
4、【真人社交,喜结浪漫姻缘】
仙盟聊天,世界交友,万千玩家同屏互动,让你的修仙旅程不寂寞。浪漫姻缘,万里挑一,助你实现在现实中无法完成的仙侣之愿。
游戏测评
灵根前期没有官职不能自动升级五行之气的,会有些忙乱,影响体验,开通官职可以自动升级灵根。
-
810.70M 简体中文 2025-10-12 -
810.70M 简体中文 2025-10-12 -
1.10G 简体中文 2025-10-12 -
736.30M 简体中文 2025-09-06 -
极品飞车无极限赛车国际服
类型:动作游戏139.73M 简体中文 2025-09-10 -
810.70M 简体中文 2025-10-12 -
810.69MB 简体中文 2025-10-28 -
736.30M 简体中文 2025-09-06 -
810.70M 简体中文 2025-10-12 -
736.30M 简体中文 2025-09-06

































































