我的战争
v2.2645我的战争是一款充满策略性和挑战性的战争策略手游。该游戏画风精美,游戏画面由迪士尼的美术团队所打造,呈现出真实的战争场景和逼真的战斗效果。进入游戏,玩家将扮演一位领导者,玩家需要通过招募士兵组建自己的军队,并且通过战斗升级军队等级,提高战斗力击败敌人。同时,玩家可以从多个方面发展自己的国家,比如科技、军事、外交等方面,以及游戏具有社交互动元素,玩家可以与其他玩家交流互动,增加游戏的趣味性,感兴趣的小伙伴们快来下载玩耍吧!
我的战争手游兑换码合集
Vip666
Wdzz888
Wdzz666
Dalao888
Vip777
Vip888
Svip666
Slg666
我的战争新手攻略
1、首先,玩家在本站下载并安装好游戏之后,打开进入,成功登录后需要对角色进行选择;
2、然后点击【我要加入】;
3、进入游戏后,会有一个参谋;
4、点击【建造】按钮,可以打开建造列表;
5、然后创建哨岗,部署防御巡逻队;
6、接下来就要开始迎战了;
7、战斗结束后,玩家需要对士兵们进行训练,以便更好地迎敌;
8、还要招募指挥官,带领部队粉碎敌军。
9、胜利后还可以获得相应的奖励。
我的战争兵种大全
我的战争光荣进军游戏中包含基础部队与精锐部队两大类兵种,玩家可以通过集合区与精锐精锐集合区建造他们。当进攻敌方城镇时,将部队投放至指定区域,向敌方发起进攻,胜利条件为摧毁敌方基地。同时,可以使用支援武器辅助战斗。
此外,战斗拥有时间限制,时间结束后,判定攻方失败。通过基地研究所,可以消耗黄金对兵种进行升级,从而提升作战能力。
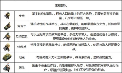
一、常规部队
1、步兵:基本的作战部队,拥有人口数量上的巨大优势,只要有足够多的数量,几乎可以碾压一切。
2、吉普车:强机动性的作战单位,战斗在最前线。能够承担敌方火力,抵挡敌军的伤害,掩护其他部队。
3、反坦克兵:可以远距离攻击敌军的单位,杀伤力非常大。但是他们也十分脆弱,要尽量避免他们遭受敌人的攻击。
4、特种兵:特种兵移动速度非常快,能够迅速的接近敌人,使用与敌人近距离交战。
5、坦克:有强劲的火力和坚固的装甲,综合素质高,是陆战的主力。
6、医生:医生不会主动作战,而是跟在部队后方,对受伤的友军部队进行治疗,他们不受引导弹的影响。
二、精锐部队
1、火炬(无需解锁):虚构人物,装备了盟军擅长的喷火装备和战术。速度慢,防御强,对建筑伤害大。
部队技能:【双重烈焰】使用后在接下来的5秒内,少量提升攻击范围并额外造成大量伤害。
2、101空降师伞兵(100奖牌解锁):101空降师是一支受过丰富训练的美军精锐,一般在战场当精锐步兵使用。最辉煌的战斗是在突出部战役中死守巴斯托尼。
部队技能:【兴奋剂】使用后在接下来的15秒内提升攻击速度和射程,但是在作用时间内也将持续受到少量伤害。
3、管风琴火箭炮(300奖牌解锁):114mm管风琴火箭炮和谢尔曼坦克的组合,远距离大面积支援武器,威力一般,覆盖面积大。
部队技能:【高能火箭】使用后立即发射一枚火箭弹,对目标造成巨额伤害。
4、山地猎兵:来自拥有精确射击传统的德军山地猎兵部队,原型为王牌狙击手:马蒂亚斯-海岑诺尔,战果为射杀345人,在诺曼底战场单人连续瓦解美军进攻8次。
部队技能:【顽强意志】使用后接下来3秒持续为本队成员恢复生命值。
5、虎式王牌:虎式坦克编为独立重坦克营作为战场救火队使用,因此也创造了许多坦克王牌和传奇战例。对敌方坦克伤害大,个体战力强大。
部队技能:【穿甲射击】使用后立即发射一枚炮弹,穿透当前目标,对其身后直线范围内敌人造成伤害。
6、突击虎:"突击虎(Sturmtiger)"也叫"强虎"。是一种自行重迫击炮(臼炮),主要用于城市巷战,设计思想源自于1942年秋斯大林格勒的残酷巷战。
部队技能:【榴弹压制】使用后对正前方的扇形范围投出6枚反步兵榴弹,依靠爆发分别造成范围伤害。
7、喀秋莎火箭炮:喀秋莎多管火箭炮是第一种被苏联于第二次世界大战大规模生产、投入使用的自行火箭炮。
部队技能:【燃烧打击】使用后立即进行一轮强力打击。在此期间命中后的敌人会在接下来的数秒内,收到额外的燃烧伤害。
8、狙击王牌:原型是名为"柳德米拉•米哈伊尔洛夫娜•帕夫利琴科"的苏联女狙击手。曾狙杀309名德军,其中包括36名德军狙击手,被授予苏联英雄的荣誉称号和金星勋章。
部队技能:【枪榴弹】使用后立即发射一枚榴弹,造成恐怖的单体伤害。
9、斯大林坦克:斯大林系列重型坦克是前苏联在第二次世界大战后期研发的,用以正面抗衡德军虎式的坦克。
部队技能:【爆破射击】使用后进行一次射击,命中当前目标后立即爆炸,对目标及敌后方大面积扇形范围的敌人造成伤害。
我的战争坦克介绍
1、非洲军虎式坦克
以虎式坦克为核心的装甲部队,在突尼斯用教科书般的进攻,一举击溃美国第一装甲师并全身而退。
2、皇家工兵坦克
厚重的装甲和短榴弹炮的组合,使皇家工兵可以攻坚克难,是稳定的支援力量。
3、卡尔巨炮
夸张的600毫米巨炮炮弹,曾经轰平了坚不可摧的塞尔瓦斯托波尔要塞。也是这一战,让名将曼施坦因拿到了属于自己的元帅杖。
4、斯大林坦克
依靠厚重的装甲,斯大林坦克往往冲在战场的最前线。而它装备的重炮,也成为了撕裂敌军防线的尖刀利刃。
5、突击虎原型车
令人闻风丧胆的380毫米巨炮、绝无仅有的150毫米装甲,让这辆超级战车成为了巷战利器,只需一炮就能将半栋公寓夷为平地。
6、飓风火箭炮
作为喀秋莎火箭炮的发展型号,它更加强大。能在极短的时间内向敌军阵地倾泻十余发220毫米火箭弹,瞬间造成毁灭性的打击。
7、喀秋莎火箭炮
这种机密武器一经露面,就给予了敌军士气沉重的一击。没有人想看到密集的火箭弹如同天女散花般从天而降,因为这意味着死神即将来临。
8、雷电号坦克
著名坦克指挥官艾布拉姆斯的座驾,经过战地的改装,这辆雷电号谢尔曼坦克一些部位的装甲厚度甚至达到了惊人的123毫米。
9、管风琴火箭炮
相比喀秋莎火箭炮,装载在谢尔曼坦克上的管风琴拥有更好的防御能力和机动性,可以配合装甲部队在战场发起迅速而密集的火力支援。
10、A7V突击战车
德军的第一款坦克,方正的壳体、众多的武器、硕大的车体以及缓慢的移动速度,让它更像一座移动堡垒,内部可容纳多达18名乘员。
游戏特色
1、线上对决史诗斗战,无限精彩的竞技历险在挑战中征服对手迎接挑战;
2、各种模式的疯狂挑战体验最极致最劲爆的英雄战斗传奇,副本重生战场集结;
3、乱世斗战跨服争霸,重现经典的二战场景,选择你的国家参与这场战争之中。
4、扩大你的领土上演传奇版的竞技对决,战争的号角已经吹响即刻开始挑战吧;
5、热血出击实力对决,全服对抗英雄劲斗,将你的国家不断的发展壮大;
游戏亮点
1、三国谋略,美苏德三国不同发展路。游戏中的三大国家均拥有独一无二的特色兵种和将领。丰富的选择,总有你的钟爱。
2、国家阵营,特色鲜明,游戏中的多个文明势力,各自拥有独一无二的特色兵种和传奇将领。沉浸式体验风格各异的战斗表现。
3、世界战场,即时攻防,军团决战,围绕一系列基地和资源产地的激烈争夺,在残酷的攻防拉锯战中赢得胜利,并获得丰厚奖励。
4、十大元帅,收集名帅改写战争历史。历史上著名的元帅,将逐一登场伴你左右,不同指挥官和兵种战术的搭配,将直接影响战局。
游戏优势
1、游戏中有着丰富多样的角色供你选择,每个角色的外观也是十分的精致唯美。
2、各种华丽酷炫的技能特效自由组合连击,给你前所未有的刺激战斗快感。
3、丰富多样的pvp竞技模式等你体验,超高自由度的游戏玩法让你沉浸其中。
游戏玩法
1、建设基地,策略布局,建造强大的基地,有策略性的布防可以让你以独特的建筑布局抵挡敌人的进攻。
2、经典战局,完美推演,各具特色的精锐部队再次登场,利用精锐部队制定策略是战术进攻的核心力量。
3、一方领土,策略布防打造最强基地,建造强大的基地,有策略性的布防可以让你轻松的抵挡敌人的进攻。
4、二战风云,欧洲经典战役完美还原,各国的精锐部队将出现经典部队。利用精锐部队制定策略是战术进攻的核心力量。
-
我的坦克我的团华为客户端
类型:枪战射击672.41 MB 简体中文 2025-12-11 -
我的世界龙珠乱斗手机版
类型:模拟经营390.50MB 简体中文 2025-10-23 -
14.44M 简体中文 2025-09-06 -
146.29M 简体中文 2025-10-12 -
1.54 GB 简体中文 2025-12-23 -
我的世界恐怖422手机版
类型:模拟经营59.60MB 简体中文 2025-09-06 -
728.5 MB 简体中文 2025-12-16 -
mc我的世界国际版最新版
类型:休闲益智892.05 MB 多国语言 2025-12-18 -
76.5MB 简体中文 2025-09-06 -
1.15GB 简体中文 2025-09-06
































































