五岳阅卷
v4.8.2五岳阅卷app是一款专业的阅卷平台,其强大的阅卷功能,如灵活的题组切换、精确的手势打分以及智能的扫描识别系统,确保了阅卷的公正与效率。同时考虑到了教师在教学评估中的多元需求,不仅能够便捷地统计学生成绩,而且支持对考试数据的深入挖掘与分析,从而能够帮助教师了解学的是薄弱之处,从而指定教学策略!
五岳阅卷致力于全方位服务教育学习和提高教务工作效率,是现代教育技术的一个典范,对于有需求的教育工作者来说,是一个不错的选择!
功能特色
1、【作业】
把班级作业装进老师手机里,随时查看作业拍图加评语; 每时每刻的作业统计,精细到每一道题的错误人员分布;
2、【批阅】
手势打分,精准识别,还是传统的判卷方式,还是原来那样自然; 每次考试都是对全班学生包括知识点,能力结构等情况的全面分析;
3、【班级】
老师一键留作业,只需添加图书练习,还可以扫一扫; 清晰的学生作业提交情况,考试成绩走势,让老师辅导学生更精准;
4、【学习报告】
作业正确率,考试得分率,走势曲线让老师更准确掌舵教学方向; 作业排行,考试排行,综合数据让老师更全面了解学生水平。
查询指南
学生能够查询的内容包含总体成绩总分、成绩对比、成绩分析、各科小题分、试题详情五个部分。
1、成绩总分
可以看到每科的成绩。
注:小学和初中根据政策划分等级不显示具体分数。
2、成绩对比
个人成绩与班级/学校的对比情况(如果是参加联考会有各校的对比选项)。
3、成绩分析
直观的显示出个人的得分率与整体的对比情况,并根据个人的成绩初步诊断学生的各科情况:
4、各科小题分
各科各题的得分情况,点击均分可查看该题的班级、年级、联考的均分对比情况,点击查看答题卡可查看本人的答题卡图片情况。
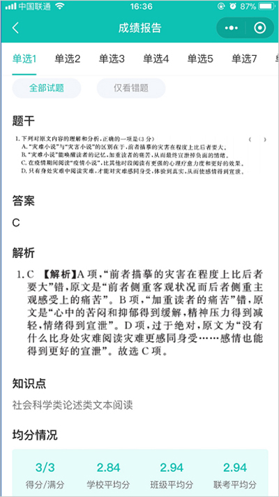
5、试题详情
展示各科各题的题干、答案、解析、知识点、均分情况;支持查看全部试题和仅看错题。
常见问题
问:初中和小学怎么看不到排名?
答:根据政策要求,小学和初中考试不提供成绩排名。
问:为什么刚考完查询不到成绩?
答:刚考试完,请等待2-3天,给教师留出批改主观题的时间;您急切想知道结果的心情可以理解,但是也要体谅教师在授课之余才能抽出批改主观题的时间。
问:为什么学校选择后,点击第三栏"考试项目",提示无数据?
答:此提示代表学校最近在平台无考试或已过查询期或不允许查询最近的考试。
问:点击“立即查询”时,提示:"请检查准考证号,重新输入"
答:此提示说明本次考试无此准考证号,请检查并重新输入;若忘记请联系班主任或负责老师。
问:为啥搜索学校时没有我的学校?
答:因学校名称有时和官方叫法不一致,请多试一下,或者使用模糊方法查询。
问:准考证号/考号忘记了怎么办?
答:考号是考试时在试卷和答题卡上填写的一串数字。忘记考号请联系班主任或负责老师。(个别学校会使用非数字)
问:成绩出来后发现主观题分数有误,怎么反馈?
答:主观题分数有误,请联系教师说明情况手工加分处理,平台暂时不提供修改分数的功能;
因主观题目前是由教师批改,批改份数太多或批改时键盘有问题都会有可能发生,请理解!
更新日志
v4.8.2版本
修复已知bug,提升APP 稳定性。






























































